เกี่ยวกับเรา

ข้อมูลบริษัท

บริษัท พีรพัฒน์ เทคโนโลยี จำกัด (มหาชน) (“บริษัท” หรือ “PRAPAT”) เดิมชื่อบริษัท พีรพัฒน์ เคมีอุตสาหกรรม จำกัด ก่อตั้งโดยคุณสืบพงศ์ เกตุนุติ (“คุณสืบพงศ์ฯ”) ซึ่งมีความรู้และประสบการณ์เกี่ยวกับธุรกิจด้านน้ำยาทำความสะอาดและฆ่าเชื้อสำหรับภาคอุตสาหกรรม ร่วมกับกลุ่มเพื่อนร่วมสถาบันการศึกษา คุณสืบพงศ์ฯ จบการศึกษาจากคณะวิทยาศาสตร์ ภาควิชาเคมีวิศวกรรม จุฬาลงกรณ์มหาวิทยาลัย โดยเริ่มการทำงานกับบริษัท บีเอเอสเอฟ (ไทย) จำกัด (“BASF”) จากประเทศเยอรมนี ซึ่งเป็นบริษัทชั้นนำระดับโลกด้านธุรกิจสารทำความสะอาดสำหรับภาคอุตสาหกรรม ระหว่างนั้นคุณสืบพงศ์ฯ มีโอกาสได้เป็นหัวหน้าทีมศึกษาโครงการขยายธุรกิจของ BASF ด้านสารทำความสะอาดที่เน้นการใช้กับเครื่องจักรในภาคอุตสาหกรรม ซึ่งเป็นเรื่องใหม่ของประเทศไทยในยุคนั้น แต่ทาง BASF มีการเปลี่ยนแปลงโครงสร้างผู้ถือหุ้นหลักจึงยกเลิกโครงการไป คุณสืบพงศ์ฯ เล็งเห็นว่าธุรกิจสารทำความสะอาดสำหรับภาคอุตสาหกรรมอาหารและท่องเที่ยวในประเทศไทยมีโอกาสเติบโตในอนาคต จึงได้ชักชวนเพื่อนร่วมสถาบันการศึกษามาก่อตั้งบริษัท พีรพัฒน์ เคมีอุตสาหกรรม จำกัด ขึ้นมาในปี 2531 ด้วยทุนจดทะเบียนจำนวน 2.00 ล้านบาท

โดยเริ่มต้นจากการเป็นผู้ผลิตและจำหน่ายน้ำยาซักรีดที่ใช้กับเครื่องซักผ้าขนาดใหญ่ ซึ่งต้องใช้น้ำยาซักรีดที่มีคุณสมบัติพิเศษแตกต่างจากการซักผ้าด้วยมือหรือเครื่องซักผ้าขนาดเล็กทั่วไป การทำการตลาดช่วงแรกจึงเน้นกลุ่มลูกค้าประเภทโรงแรมและโรงพยาบาลที่มีการซักรีดผ้าปริมาณมากและใช้เครื่องซักผ้าขนาดใหญ่ ต่อมาด้วยวิสัยทัศน์ของทีมผู้บริหารในการขยายตลาดด้านสินค้าและบริการที่เกี่ยวข้องกับกลุ่มลูกค้าหลักดังกล่าว บริษัทจึงได้ทำการวิจัยและพัฒนาผลิตภัณฑ์น้ำยาไปยังกลุ่มน้ำยาทำความสะอาดพื้น น้ำยาทำความสะอาดสำหรับครัว และเครื่องจักรอุปกรณ์สำหรับระบบสระว่ายน้ำ เพื่อเป็นการต่อยอดธุรกิจให้ครบวงจรสำหรับกลุ่มลูกค้าหลักของบริษัท ถัดมาทีมผู้บริหารวางแผนกลยุทธ์ธุรกิจระยะยาวโดยการขยายกลุ่มลูกค้าไปยังภาคอุตสาหกรรมและโรงงานต่างๆ จึงมีการวิจัยและพัฒนาน้ำยาสำหรับฆ่าเชื้อเพื่อทำการตลาดแบบเฉพาะเจาะจงกับลูกค้ากลุ่มนี้ โดยเฉพาะกลุ่มลูกค้าโรงงานผลิตอาหารและเครื่องดื่มซึ่งต้องการการฆ่าเชื้อที่ถูกสุขอนามัยแต่ไม่เป็นอันตรายต่อสุขภาพและไม่มีอันตรายจากการปนเปื้อนเข้าไปในอาหารหรือเครื่องดื่มที่ผลิต ทีมผู้บริหารยังได้คิดค้นต่อยอดกลยุทธ์การสนับสนุนการขายน้ำยาของบริษัท โดยสรรหาและนำเข้าเครื่องจักรอุปกรณ์ต่างๆ อาทิ เครื่องป้อนน้ำยาสำหรับกลุ่มงานซักรีดและกลุ่มฆ่าเชื้อ นำเข้าเครื่องล้างภาชนะอัตโนมัติจากต่างประเทศมาจำหน่ายสำหรับกลุ่มงานด้านครัวซึ่งช่วยสนับสนุนการขายน้ำยาล้างภาชนะและน้ำยาช่วยแห้ง นำเข้าและจำหน่ายอุปกรณ์ที่เกี่ยวข้องกับสระว่ายน้ำแบบครบวงจร อาทิ ระบบปั๊ม ระบบบำบัดสระว่ายน้ำ เป็นต้น

ก้าวที่สำคัญของบริษัท

2531

จดทะเบียนจัดตั้งบริษัท พีรพัฒน์ เคมีอุตสาหกรรม จำกัด เมื่อวันที่ 9 กันยายน 2531

ด้วยทุนจดทะเบียนจำนวน 2.00 ล้านบาท เพื่อดำเนินธุรกิจผลิตและจัดจำหน่ายน้ำยาซักรีดสำหรับภาคอุตสาหกรรม

2535

จดทะเบียนจัดตั้งบริษัท ไทยสจ็วต เซอร์วิสเซ็ส จำกัด (“TSS”) เมื่อวันที่ 21 ตุลาคม 2535

ด้วยทุนจดทะเบียนจำนวน 5.00 ล้านบาท เพื่อดำเนินธุรกิจนำเข้าเทคโนโลยีด้านครัว ภายใต้เครื่องหมายการค้า “STEWARD” รวมทั้งเพื่อเปิดหน่วยธุรกิจการบริการให้เช่าเครื่องล้างภาชนะอัตโนมัติ

2536

กองทุน AIB Govett Investment Management (I.O.M.) Limited (“กองทุน AIB”) ประเทศอังกฤษ

เข้าซื้อหุ้นสามัญของบริษัท ในสัดส่วนร้อยละ 27.00 ซึ่งกองทุน AIB ไม่มีความสัมพันธ์ในลักษณะเป็นบุคคลเกี่ยวโยงกันกับผู้ถือหุ้น กรรมการ และผู้บริหารของบริษัท

จดทะเบียนจัดตั้งบริษัท ชะอำพีรพัฒน์เคมีคอล จำกัด (“CPC”) เมื่อวันที่ 24 มิถุนายน 2536

ด้วยทุนจดทะเบียนจำนวน 0.50 ล้านบาท เพื่อดำเนินธุรกิจเป็นโรงงานผลิตเคมีภัณฑ์ให้กับบริษัท มีโรงงานตั้งอยู่ที่อำเภอธัญบุรี จังหวัดปทุมธานี (ทั้งนี้ ในปี 2557 มีการโอนกิจการทั้งหมด (Entire Business Transfer: EBT) ไปรวมกันกับบริษัท) ปัจจุบัน CPC จดทะเบียนเลิกกิจการและชำระบัญชีบริษัทเรียบร้อยแล้ว

2538

จดทะเบียนจัดตั้งบริษัท มิสเตอร์ พูล จำกัด (“MP”) เมื่อวันที่ 31 มีนาคม 2538

ด้วยทุนจดทะเบียนจำนวน 2.00 ล้านบาท เพื่อดำเนินธุรกิจจำหน่ายผลิตภัณฑ์และอุปกรณ์สำหรับสระว่ายน้ำ รวมทั้งยังให้บริการวางระบบบำบัดและดูแลทำความสะอาดสระว่ายน้ำ

2543

บริษัทจัดตั้งบริษัทย่อย ชื่อ บริษัท คลีนแคร์ ไฮยีน (ไทยแลนด์) จำกัด (ปัจจุบันเปลี่ยนชื่อเป็นบริษัท แคลวาทิส-เอเชีย แปซิฟิค จำกัด (“CVT”)) เมื่อวันที่ 18 มกราคม 2543

ด้วยทุนจดทะเบียนจำนวน 3.00 ล้านบาท เพื่อดำเนินธุรกิจจำหน่ายน้ำยาทำความสะอาดประเภทสารฆ่าเชื้อ ภายใต้สูตรการผลิตและเครื่องหมายการค้า “Calgonit” รวมถึงอุปกรณ์ทำความสะอาดสำหรับกลุ่มธุรกิจโรงงานผลิตอาหารและเครื่องดื่ม

1 พฤษภาคม 2543 จดทะเบียนจัดตั้งบริษัท แอลไลส์ อินเตอร์เทรด จำกัด (“AL”)

ด้วยทุนจดทะเบียนจำนวน 2.00 ล้านบาท เพื่อดำเนินธุรกิจจำหน่ายน้ำยาซักรีดสำหรับกลุ่มธุรกิจโรงพยาบาล โรงซักรีด และโรงงานแปรรูปอาหาร และการให้บริการหลังการขายเฉพาะสำหรับกลุ่มลูกค้าดังกล่าว

บริษัทได้รับมาตรฐาน ISO 9001: 2008 (มาตรฐานเดิม ISO 9001 : 2000)

รับรองโดย SGS (Thailand) Limited ซึ่งเป็นมาตรฐานสำหรับระบบบริหารงานคุณภาพมาตรฐานสากล เพื่อความเป็นเลิศทางด้านคุณภาพ และความมีประสิทธิภาพของการดำเนินงานภายในองค์กร โดยองค์การระหว่างประเทศว่าด้วยการมาตรฐาน (International Organization for Standardization) สำหรับการออกแบบและการผลิต น้ำยาเคมีพิเศษสำหรับการซัก ทำความสะอาด และฆ่าเชื้อ

MP เพิ่มทุนจดทะเบียนจาก 2.00 ล้านบาท เป็น 5.00 ล้านบาท

โดยเสนอขายหุ้นสามัญเพิ่มทุนให้แก่ผู้ถือหุ้นเดิมตามสัดส่วน

2544

TSS เพิ่มทุนจดทะเบียนจาก 5.00 ล้านบาท เป็น 10.00 ล้านบาท

โดยเสนอขายหุ้นสามัญเพิ่มทุนให้แก่ผู้ถือหุ้นเดิมตามสัดส่วน

2546

บริษัทลงทุนเพิ่มสัดส่วนการถือหุ้นในบริษัท คลีนแคร์ ไฮยีน (ไทยแลนด์) จำกัด

โดยรับซื้อหุ้นจากผู้ถือหุ้นกลุ่มผู้บริหารของบริษัทดังกล่าว ส่งผลให้บริษัทมีสัดส่วนการถือหุ้นเพิ่มขึ้นจากร้อยละ 74.00 เป็นร้อยละ 80.00 ของทุนจดทะเบียนชำระแล้ว

2547

บริษัท คลีนแคร์ ไฮยีน (ไทยแลนด์) จำกัด เพิ่มทุนจดทะเบียนจาก 3.00 ล้านบาท เป็น 5.00 ล้านบาท

โดยเสนอขายหุ้นสามัญเพิ่มทุนให้แก่ผู้ถือหุ้นเดิมตามสัดส่วน บริษัทจึงยังคงมีสัดส่วนการถือหุ้นร้อยละ 80 ของทุนจดทะเบียนชำระแล้ว

บริษัทได้รับการรับรองมาตรฐานการผลิตตามหลักเกณฑ์ด้าน Good Manufacturing Practice (GMP)

ผลิตภัณฑ์วัตถุอันตรายจากสำนักงานคณะกรรมการอาหารและยา (อย.)

บริษัทได้รับการรับรองมาตรฐานแรงงานไทย มรท. 8001-2546 (Thai Labor- Standard: TLS 8001-2546)

ซึ่งเป็นมาตรฐานที่เน้นให้ธุรกิจ (นายจ้าง) แสดงความรับผิดชอบต่อสังคม โดยมีมาตรฐานการคุ้มครองแรงงานให้ทัดเทียมและเสมอภาค ก่อให้เกิดคุณภาพชีวิต มีความปลอดภัย มีแรงงานสัมพันธ์ที่ดี และมีขวัญกำลังใจในการทำงาน

บริษัท คลีนแคร์ ไฮยีน (ไทยแลนด์) จำกัด ได้เปลี่ยนชื่อบริษัทเป็น บริษัท แคลวาทิส (ไทยแลนด์) จำกัด เมื่อวันที่ 20 ธันวาคม 2547

ปัจจุบันเปลี่ยนชื่อเป็นบริษัท แคลวาทิส-เอเชีย แปซิฟิค จำกัด (“CVT”)

2548

บริษัทได้รับรางวัลสถานประกอบการดีเด่น

ด้านสวัสดิการและแรงงานสัมพันธ์ ระดับประเทศ ครั้งที่ 1 จากสำนักแรงงานสัมพันธ์

2549

กองทุน AIB ขายหุ้นทั้งหมด

เนื่องจากกองทุนดังกล่าวต้องการปิดกองทุน

บริษัทได้รับรางวัลสถานประกอบการดีเด่น

ด้านสวัสดิการและแรงงานสัมพันธ์ ระดับประเทศ ครั้งที่ 2 จากสำนักแรงงานสัมพันธ์

บริษัทได้รับมาตรฐาน

ISO 14001: 2004
ISO/IEC 17025:2005 รับรองโดย SGS (Thailand) Limited
OHSAS 18001: 2007
TIS 18001-2554

2550

บริษัท แคลวาทิส (ไทยแลนด์) จำกัด ได้เปลี่ยนชื่อบริษัท เป็น บริษัท แคลวาทิส-เอเชีย แปซิฟิค จำกัด (“CVT”) และการจัดโครงสร้างกลุ่มบริษัท (Peerapat Group: PPG)

บริษัทเข้าซื้อหุ้นของ TSS
บริษัทเข้าซื้อหุ้นของ MP

บริษัทได้รับรางวัลสถานประกอบการดีเด่น

ด้านสวัสดิการและแรงงานสัมพันธ์ ระดับประเทศ ครั้งที่ 3 จากสำนักแรงงานสัมพันธ์

TSS เพิ่มทุนจดทะเบียนจาก 10.00 ล้านบาท เป็น 15.00 ล้านบาท

โดยสัดส่วนการถือหุ้นของ PRAPAT ยังคงเป็นร้อยละ 92.39 ของทุนจดทะเบียนชำระแล้ว

Calvatis GmbH ประสงค์จะลงทุนซื้อหุ้น

ส่งผลให้ PRAPAT มีสัดส่วนการถือหุ้นคงเหลือร้อยละ 70.00 ของทุนจดทะเบียนชำระแล้ว

2551

บริษัทได้จดทะเบียนแปรสภาพเป็นบริษัทมหาชนจำกัด

พร้อมทั้งเปลี่ยนชื่อเป็น บริษัท พีรพัฒน์ เทคโนโลยี จำกัด (มหาชน) และ CVT เพิ่มทุนจดทะเบียนจาก 5.00 ล้านบาท เป็น 10.00 ล้านบาท

2554

บริษัททำการจัดโครงสร้างกลุ่มบริษัท

โดยการลงทุนซื้อหุ้นของ AL จากผู้ถือหุ้นทุกราย และ เสนอขายหุ้นสามัญเพิ่มทุนส่วนหนึ่ง จำนวน 7,497,262 หุ้น ให้แก่กรรมการ ผู้บริหาร และพนักงานของบริษัทและบริษัทย่อย (โครงการ ESOP)

2556

บริษัทได้รับการแต่งตั้ง

ให้เป็นตัวแทนจำหน่ายสระว่ายน้ำสำเร็จรูป ตราสินค้า Magiline จากประเทศฝรั่งเศส

2557

บริษัทจดทะเบียนเปลี่ยนแปลงมูลค่าที่ตราไว้

จากหุ้นละ 1.00 บาท เป็นหุ้นละ 0.50 บาท

2558

บริษัทได้เริ่มธุรกิจจำหน่ายเครื่องทำน้ำร้อนประหยัดพลังงาน

เพื่อให้สอดคล้องตามแผนกลยุทธ์ต่อยอดการตลาดจากลูกค้าเป้าหมายหลัก

2559

บริษัทได้รับการรับรองมาตรฐานอุตสาหกรรมสีเขียวระดับที่ 3

จากกระทรวงอุตสาหกรรม สำหรับการบริหารจัดการอย่างเป็นระบบ มีการติดตามประเมินผล และทบทวนเพื่อการพัฒนาอย่างต่อเนื่อง

2561

ได้รับการรับรองมาตรฐานฮาลาล (Halal Standard)

จากคณะกรรมการกลางอิสลามแห่งประเทศไทย สำหรับผลิตภัณฑ์ทำความสะอาดและฆ่าเชื้อจำนวน 116 รายการ

ได้รับรางวัล อย. Quality Award 2018 สำหรับสถานประกอบการดีเด่นด้านวัตถุอันตราย

ที่ดำเนินธุรกิจอย่างมีคุณธรรม จริยธรรม รับผิดชอบต่อสังคม

2562

ได้รับรางวัล อย. Quality Award 2019 สำหรับสถานประกอบการดีเด่นด้านวัตถุอันตราย (2 ปีติดต่อกัน)

ที่ดำเนินธุรกิจอย่างมีคุณธรรม จริยธรรม รับผิดชอบต่อสังคม

2563

เพิ่มทุนชำระแล้วเป็น 120.00 ล้านบาท

โดยการเสนอขายหุ้นให้แก่ผู้ถือหุ้นเดิมตามสัดส่วนเสร็จสมบูรณ์

จดทะเบียนในตลาดหลักทรัพย์ mai (Market of Alternative Investment) ชื่อย่อหลักทรัพย์ "PRAPAT"

ซื้อขายในตลาดวันแรกในวันที่ 20 ตุลาคม 2563 ราคา IPO = 1.50 บาท

ได้รับรางวัล อย. Quality Award 2020 สำหรับสถานประกอบการดีเด่นด้านวัตถุอันตราย ในฐานะผู้รักษาคุณภาพดีต่อเนื่อง 3 ปี

ที่ดำเนินธุรกิจอย่างมีคุณธรรม จริยธรรม รับผิดชอบต่อสังคม

ได้รับโล่ประกาศเกียรติคุณสำหรับบริษัทที่ได้รับการรับรองฉลากเขียวยาวนาน 15 ปีขึ้นไป

จากสถาบันสิ่งแวดล้อมไทย เพื่อเชิดชูเกียรติบริษัท ที่ดำเนินการผลิตสินค้าและให้บริการที่เป็นมิตรกับสิ่งแวดล้อมอย่างเป็นรูปธรรม"

2564

ได้รับแต่งตั้งเป็นตัวแทนจำหน่ายแต่เพียงผู้เดียวผลิตภัณฑ์ทำความสะอาดเทคโนโลยีชีวภาพ ภายใต้เครื่องหมายการค้า InnuScience

จากประเทศแคนาดา ในตลาดประเทศไทย, เวียดนาม, กัมพูชา, ลาว, ฟิลิปปินส์ และ อินโดนิเซีย

2565

ได้รับใบอนุญาติเป็นสถานที่ผลิตวัตถุเจือปนอาหาร

สำหรับผลิตภัณฑ์ทำความสะอาดและฆ่าเชื้อที่ใช้ในกลุ่มโรงงานอุตสาหกรรมอาหาร จากกองอาหาร สำนักงานคณะกรรมการอาหารและยา (อย.)

ได้รับการรับรองมาตรฐานอุตสาหกรรมสีเขียวระดับที่ 3 ระบบสีเขียว (Green System) 2565-2568

จากกระทรวงอุตสาหกรรม สำหรับการบริหารจัดการอย่างเป็นระบบ มีการติดตามประเมินผล และทบทวนเพื่อการพัฒนาอย่างต่อเนื่อง

บริษัท แคลวาทิส-เอเชีย แปซิฟิค จำกัด (CVT) จดทะเบียนจัดตั้ง บริษัท Calvatis Vietnam จำกัด

เพื่อดำเนินธุรกิจจำหน่ายน้ำยาทำความสะอาดประเภทสารฆ่าเชื้อ ภายใต้เครื่องหมายการค้า “Calgonit” ในกลุ่มอุตสาหกรรมอาหารและเครื่องดื่ม

2566

ได้รับรางวัล อย. Quality Award 2023 สำหรับสถานประกอบการดีเด่นด้านวัตถุอันตราย (หลังจากเว้นระยะ 2 ปีตามหลักเกณฑ์ของ อย.)

ที่ดำเนินธุรกิจอย่างมีคุณธรรม จริยธรรม รับผิดชอบต่อสังคม

ได้รับเกียรติบัตร “ฉลากเขียว” (Green Label) ประจำปี 2565-2566

สำหรับผลิตภัณฑ์ซักผ้า ผลิตภัณฑ์ล้างภาชนะและผลิตภัณฑ์ทำความสะอาดพื้นผิว

จดทะเบียนจัดตั้งบริษัท Phu Quoc Hotel Supplies เพื่อดำเนินธุรกิจแห่งแรกในต่างประเทศ

โดยถือหุ้น 100% ด้วยทุนจดทะเบียน 10 ล้านบาท บนเกาะฟู้โกว๊ก ประเทศเวียดนาม

2567

ได้รับมอบประกาศนียบัตรคาร์บอนฟุตพริ้นท์ขององค์กร (Carbon Footprint for Organization) ประจำปี 2567

จากองค์การบริหารจัดการก๊าซเรือนกระจก (องค์การมหาชน) หรือ TGO ในฐานะองค์กรที่มุ่งมั่นในการดำเนินงานที่ได้มีการวัดปริมาณการปล่อยก๊าซเรือนกระจกขององค์กร

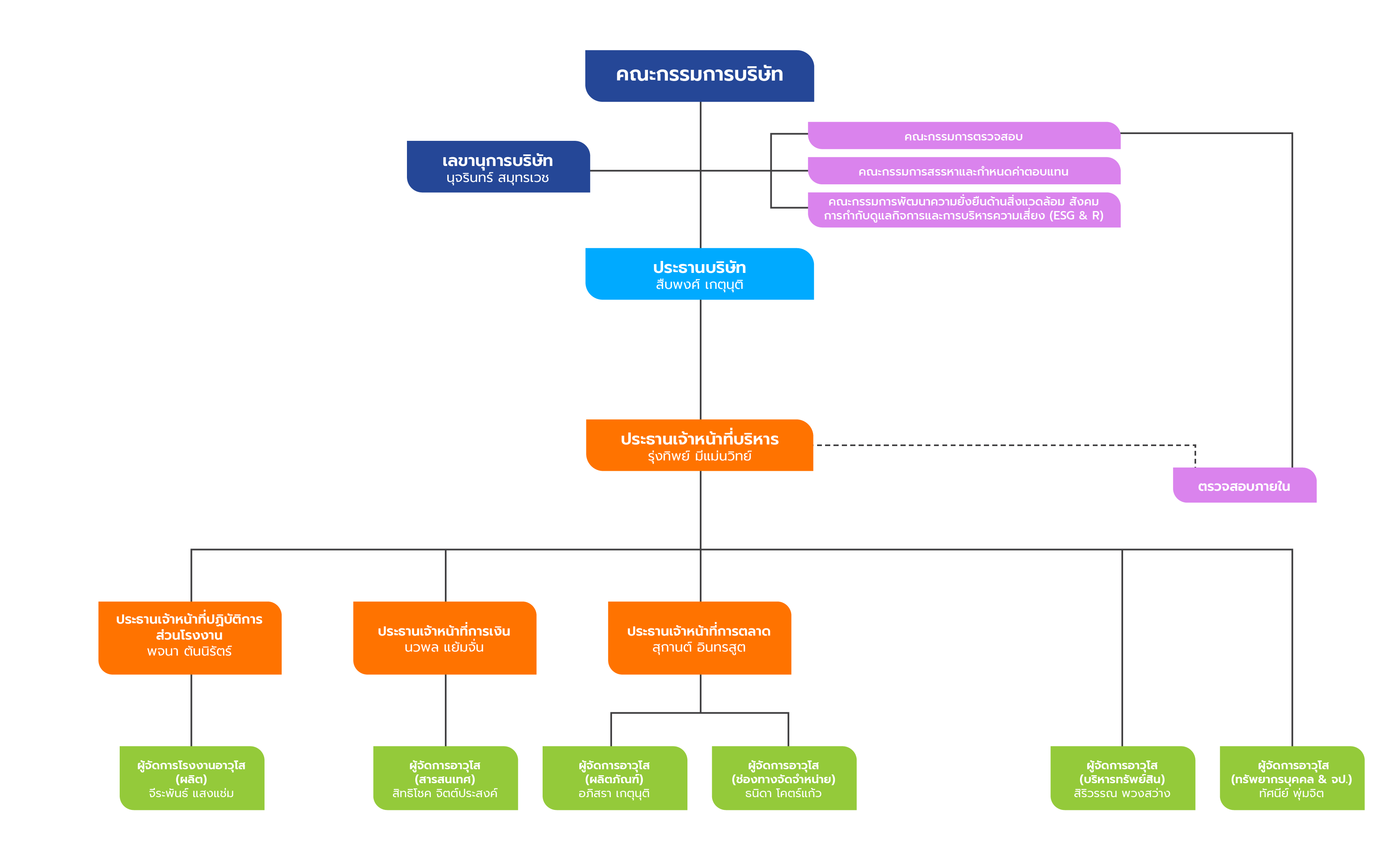
แผนภูมิองค์กร

การจัดการ

...

คณะกรรมการบริษัท

นายบวร วงศ์สินอุดม
ประธานกรรมการ

นายสืบพงศ์ เกตุนุติ
รองประธานกรรมการ / ประธานบริษัท

นายวีระพงค์ ลือสกุล
กรรมการ/รองประธานบริษัท

นายอรรนพ จุลพันธ์
กรรมการ

นายโสภณ สิกขโกศล
กรรมการ

ดร. สืบพงศ์ อติชาตการ
กรรมการ

นางสาวชลนที ถวิลเติมทรัพย์
กรรมการ

นายสุรชัย โสตถีวรกุล
ประธานกรรมการตรวจสอบ / กรรมการอิสระ

นายปราโมทย์ สิงหนุ
กรรมการตรวจสอบ / กรรมการอิสระ

นายธนชาติ ธนเศรษฐกร
กรรมการตรวจสอบ / กรรมการอิสระ

นายสาธิต อนันตสมบูรณ์
กรรมการอิสระ

คณะกรรมการตรวจสอบ

นายสุรชัย โสตถีวรกุล
ประธานกรรมการตรวจสอบ / กรรมการอิสระ

นายปราโมทย์ สิงหนุ
กรรมการตรวจสอบ / กรรมการอิสระ

นายธนชาติ ธนเศรษฐกร
กรรมการตรวจสอบ / กรรมการอิสระ

คณะกรรมการสรรหาและกำหนดค่าตอบแทน

นายสืบพงศ์ เกตุนุติ
ประธานคณะกรรมการสรรหาและกำหนดค่าตอบแทน

นายโสภณ สิกขโกศล
กรรมการสรรหาและกำหนดค่าตอบแทน

นายสาธิต อนันตสมบูรณ์
กรรมการสรรหาและกำหนดค่าตอบแทน

คณะกรรมการสิ่งแวดล้อม สังคม การกำกับดูแลกิจการ และความเสี่ยง

นายวีระพงค์ ลือสกุล
ประธานคณะกรรมการ ESG&Risk

นายอรรนพ จุลพันธ์
กรรมการ ESG&Risk

นางสาวชลนที ถวิลเติมทรัพย์
กรรมการ ESG&Risk

ดร. สืบพงศ์ อติชาตการ
กรรมการ ESG&Risk

คณะผู้บริหาร

นางสาวรุ่งทิพย์ มีแม่นวิทย์
ประธานเจ้าหน้าที่บริหาร
บริษัท พีรพัฒน์ เทคโนโลยี จำกัด (มหาชน)

นางสาวพจนา ตันนิรัตร์
ประธานเจ้าหน้าที่ปฏิบัติการส่วนโรงงาน
บริษัท พีรพัฒน์ เทคโนโลยี จำกัด (มหาชน)

นายสุกานต์ อินทรสูต
ประธานเจ้าหน้าที่การตลาด
บริษัท พีรพัฒน์ เทคโนโลยี จำกัด (มหาชน)

นายนวพล แย้มจั่น
ประธานเจ้าหน้าที่การเงิน
บริษัท พีรพัฒน์ เทคโนโลยี จำกัด (มหาชน)

นายยงยุทธ จิรกาลวงศ์
กรรมการผู้จัดการ
บริษัท ไทยสจ็วต เซอร์วิสเซ็ส จำกัด

นายอัฒฑ์เดชิษฐ์ สิโรจน์พุฒิกุล
กรรมการผู้จัดการ
บริษัท แคลวาทิส-เอเซีย แปซิฟิค จำกัด

นางสาวรุ่งนิภา เกตุนุติ
กรรมการผู้จัดการ
บริษัท มิสเตอร์พูล จำกัด

นายวรวรรธน์ พงศ์ธีรพร
ผู้จัดการทั่วไป
บริษัท แอลไลส์ อินเตอร์เทรด จำกัด

นางสาวธนิดา โคตร์แก้ว
ผู้จัดการอาวุโส (ช่องทางจัดจำหน่าย)
บริษัท พีรพัฒน์ เทคโนโลยี จำกัด (มหาชน)

นางสาวอภิสรา เกตุนุติ
ผู้จัดการอาวุโส (ผลิตภัณฑ์)
บริษัท พีรพัฒน์ เทคโนโลยี จำกัด (มหาชน)

นายจีระพันธ์ แสงแช่ม
ผู้จัดการโรงงานอาวุโส (ผลิต)
บริษัท พีรพัฒน์ เทคโนโลยี จำกัด (มหาชน)

นายสิทธิโชค จิตต์ประสงค์
ผู้จัดการอาวุโส (สารสนเทศ)
บริษัท พีรพัฒน์ เทคโนโลยี จำกัด (มหาชน)

นางสาวสิริวรรณ พวงสว่าง
ผู้จัดการอาวุโส (บริหารทรัพย์สิน)
บริษัท พีรพัฒน์ เทคโนโลยี จำกัด (มหาชน)

นางสาวทัศนีย์ พุ่มจิต
ผู้จัดการอาวุโส (ทรัพยากรบุคคล & จป)
บริษัท พีรพัฒน์ เทคโนโลยี จำกัด (มหาชน)

บริษัทในเครือ

บริษัท ไทยสจ็วต เซอร์วิสเซ็ส จำกัด (TSS)
ผู้เชี่ยวชาญการให้บริการเช่าและจัดจำหน่าย เครื่องล้างจาน เครื่องล้างแก้วอัตโนมัติ พร้อมบริการหลังการขาย

บริษัท มิสเตอร์พูล จำกัด (MP)
ผู้เชี่ยวชาญการออกแบบวางระบบและจัดจำหน่ายอุปกรณ์สระว่ายน้ำคอนกรีตและสระว่ายน้ำสำเร็จรูป

บริษัท แอลไลส์ อินเตอร์เทรด จำกัด (AL)
ผู้เชี่ยวชาญการทำความสะอาดและฆ่าเชื้อด้านซักรีดในโรงพยาบาล โรงซักอุตสาหกรรม และโรงงานอุตสาหกรรม

บริษัท แคลวาทิส-เอเชีย แปซิฟิค จำกัด (CVT)
ผู้เชี่ยวชาญการออกแบบ วางระบบการทำความสะอาด และฆ่าเชื้อในโรงงานอุตสาหกรรมอาหารและเครื่องดื่ม

นโยบายความยั่งยืน

...

แบบแจ้งเกี่ยวกับข้อมูลส่วนบุคคล